Quick order

English

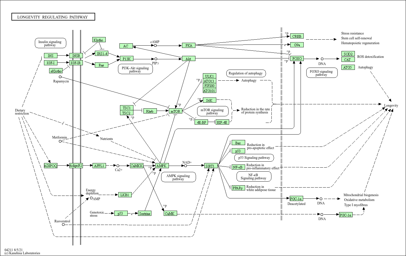
Longevity regulating pathway

Core of basic research: Deciphers conserved molecular mechanisms regulating organismal lifespan, with core pathways including insulin/IGF-1, AMPK, mTOR, and Sirtuin pathways that maintain aging balance via cross-regulation. Excessive insulin/IGF-1 signaling shortens lifespan, while downstream transcription factors FOXO1/3/4 activate antioxidant, DNA repair, and autophagy-related genes to extend lifespan. As an energy-sensing kinase, AMPK is activated by energy restriction, low glucose, or exercise, inhibiting mTOR to promote autophagy and metabolic reprogramming, reducing cell damage. Hyperactivated mTOR accelerates aging by promoting anabolism and proliferation; mTOR inhibition extends lifespan across species. The NAD⁺-dependent Sirtuin family (SIRT1-SIRT7) participates in chromatin silencing, DNA repair, and metabolic regulation. SIRT1 activation enhances cellular stress resistance via deacetylating p53 and FOXO. Research focuses on cross-regulatory networks, energy restriction-longevity associations, oxidative stress-cell aging links, pathway abnormalities in age-related diseases (Alzheimer’s, diabetes, tumors), and development of intervention targets (e.g., mTOR inhibitors, Sirtuin activators).
Core key proteins: FOXO1/3/4 (transcription factors), insulin/IGF-1 receptor, PI3K/Akt (core signaling molecules), AMPK (AMP-activated protein kinase), mTOR (mammalian target of rapamycin), Sirtuin family (SIRT1-SIRT7), NAD⁺ (Sirtuin coenzyme), p53 (DNA damage response protein), autophagy-related proteins (LC3, Beclin-1), antioxidant enzymes (SOD, CAT), p21/p16 (cell cycle inhibitors, aging markers).

Product list

    Product list
    Product name
    Reactivity
    Application
  • {{item.title}}
    {{item.react}}
    {{item.applicat}}

Related Promotional Journal Downloads

Brand/Complete Product Range Series
Brand/Complete Product Range Series

Detailed introduction of the column

Download and Save
Primary antibodies
Primary antibodies

Detailed introduction of the column

Download and Save
Secondary antibodies
Secondary antibodies

Detailed introduction of the column

Download and Save
mIHC/ Multiplex Fluorescence Detection Kits
mIHC/ Multiplex Fluorescence Detection Kits

Detailed introduction of the column

Download and Save

Explore Our Recommended Popular Products

More products

30,000+ high- quality products available online

Primary Antibodies, Secondary Antibodies, mIHC Kits, ELISA Kits, Proteins, Molecular Biology Products,Cell Lines,Reagents ...

Contact Us