Quick order

English

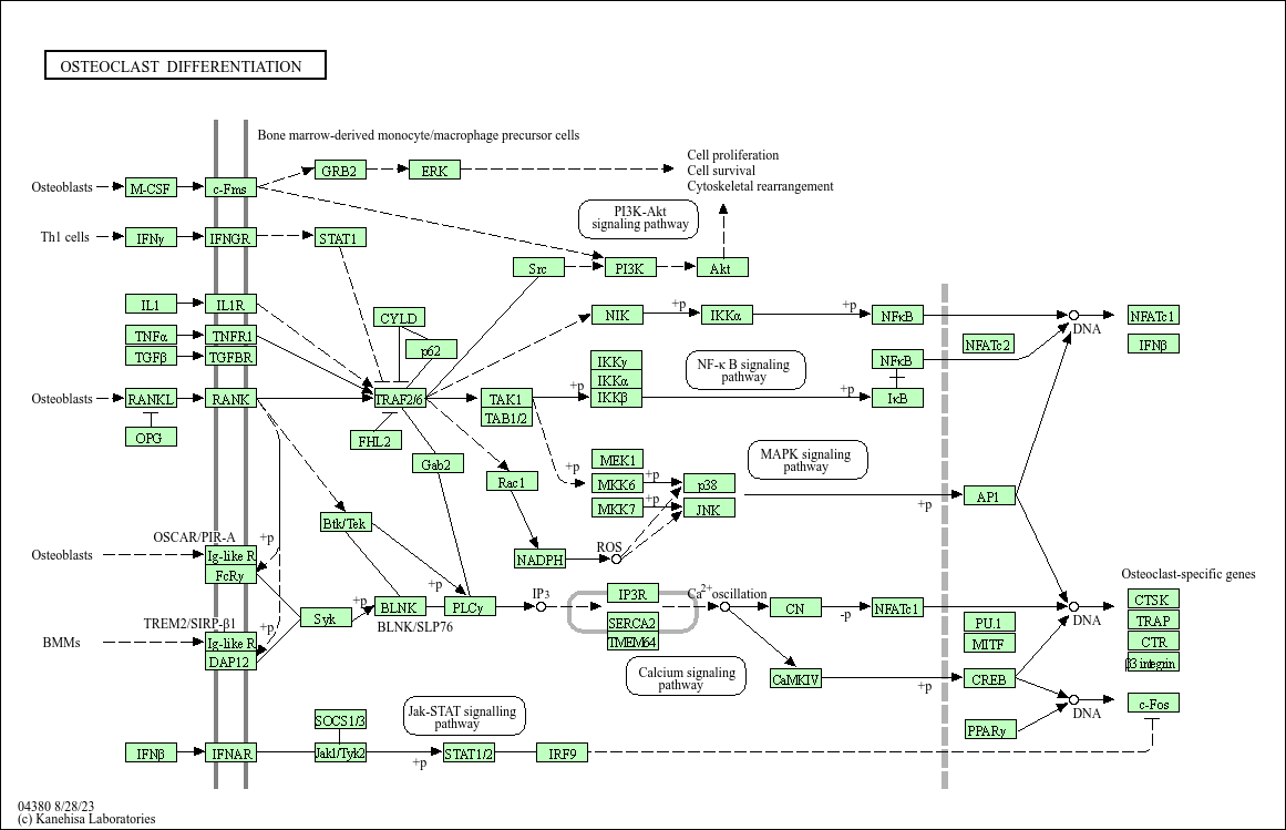
Osteoclast differentiation

Core of basic research: Clarifies the molecular mechanism of osteoclast maturation from bone marrow monocyte/macrophage precursors. Osteoclasts mediate bone resorption, cooperating with osteoblasts to maintain bone homeostasis. The core regulatory axis is RANKL-RANK-OPG: RANKL secreted by osteoblasts/stromal cells binds RANK on precursors, activating downstream signaling; M-CSF binds c-Fms on precursors to promote proliferation and survival. RANK activation triggers NF-κB and MAPK (p38/ERK/JNK) pathways, inducing core transcription factor NFATc1. NFATc1 forms a complex with c-Fos to activate osteoclast-specific genes (TRAP, CatK, CTSK), driving differentiation. OPG, secreted by osteoblasts, competitively binds RANKL to inhibit differentiation. Research focuses on RANKL-RANK-OPG balance, NFATc1 activation, synergistic signals (TNF-α, IL-1), and pathway abnormalities in bone metabolic diseases (osteoporosis: overactive osteoclasts; osteopetrosis: defective osteoclasts).
Core key proteins: Osteoclast precursors, mature osteoclasts, RANKL (receptor activator of NF-κB ligand), RANK (receptor), OPG (osteoprotegerin), M-CSF (macrophage colony-stimulating factor), c-Fms (M-CSF receptor), NF-κB, MAPK (p38/ERK/JNK), NFATc1 (core transcription factor), c-Fos (transcriptional coactivator), TRAP (tartrate-resistant acid phosphatase, osteoclast marker), CatK (cathepsin K, key bone resorption enzyme), CTSK (calpastatin).

Product list

    Product list
    Product name
    Reactivity
    Application
  • {{item.title}}
    {{item.react}}
    {{item.applicat}}

Related Promotional Journal Downloads

Brand/Complete Product Range Series
Brand/Complete Product Range Series

Detailed introduction of the column

Download and Save
Primary antibodies
Primary antibodies

Detailed introduction of the column

Download and Save
Secondary antibodies
Secondary antibodies

Detailed introduction of the column

Download and Save
mIHC/ Multiplex Fluorescence Detection Kits
mIHC/ Multiplex Fluorescence Detection Kits

Detailed introduction of the column

Download and Save

Explore Our Recommended Popular Products

More products

30,000+ high- quality products available online

Primary Antibodies, Secondary Antibodies, mIHC Kits, ELISA Kits, Proteins, Molecular Biology Products,Cell Lines,Reagents ...

Contact Us