Quick order

English

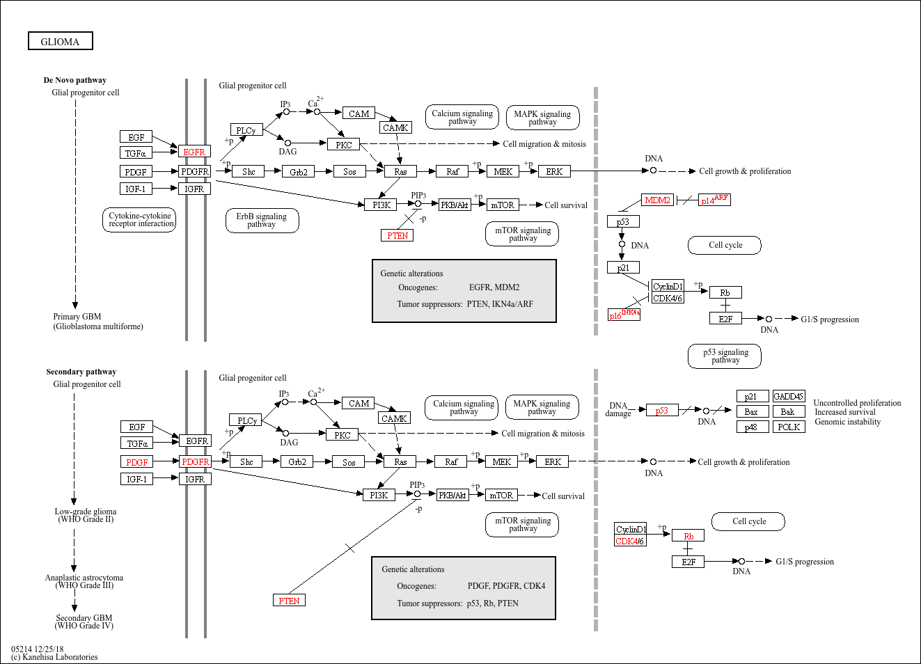
Glioma

Core of basic research: Focus on tumorigenic mechanisms under the blood-brain barrier, including EGFR amplification/mutation, IDH1/2 mutation-mediated epigenetic changes, the relationship between MGMT promoter methylation and chemosensitivity, and the driving role of abnormal PI3K-Akt-mTOR pathway in the malignant transformation of glial cells.
Core key proteins: EGFR (amplification/mutation activates proliferation), PDGFRA (platelet-derived growth factor receptor promoting proliferation), PI3K/Akt/mTOR (signaling pathway regulating growth and metabolism), PTEN (inactivation enhances pathway activity), TP53 (tumor suppressor gene with frequent mutations), IDH1/2 (produces oncogenic metabolites upon mutation), MGMT (DNA repair enzyme affecting chemotherapeutic efficacy).

Product list

    Product list
    Product name
    Reactivity
    Application
  • {{item.title}}
    {{item.react}}
    {{item.applicat}}

Related Promotional Journal Downloads

Brand/Complete Product Range Series
Brand/Complete Product Range Series

Detailed introduction of the column

Download and Save
Primary antibodies
Primary antibodies

Detailed introduction of the column

Download and Save
Secondary antibodies
Secondary antibodies

Detailed introduction of the column

Download and Save
mIHC/ Multiplex Fluorescence Detection Kits
mIHC/ Multiplex Fluorescence Detection Kits

Detailed introduction of the column

Download and Save

Explore Our Recommended Popular Products

More products

30,000+ high- quality products available online

Primary Antibodies, Secondary Antibodies, mIHC Kits, ELISA Kits, Proteins, Molecular Biology Products,Cell Lines,Reagents ...

Contact Us