Quick order

English

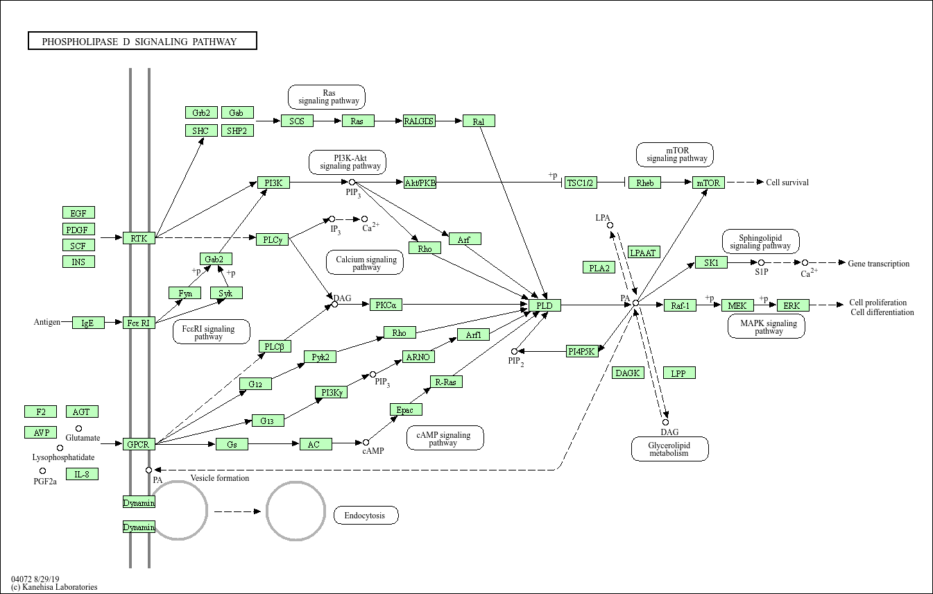
Phospholipase D signaling pathway

A signal pathway centered on phospholipase D (PLD), which can hydrolyze phosphatidylcholine (PC) on the cell membrane to generate phosphatidic acid (PA), a second messenger that regulates downstream signals. PLD is divided into two isoforms: PLD1 and PLD2, activated by G protein-coupled receptor and receptor tyrosine kinase signals, and regulated by small GTPases such as Rho and Ras. Core functions include: regulating cell metabolism (promoting lipid synthesis and glycolysis); participating in stress responses (activated during oxidative stress and hypoxia to promote cell survival); regulating membrane transport and cytoskeleton rearrangement (participating in vesicle secretion and cell migration); promoting cell proliferation and differentiation. Pathway abnormalities are associated with tumors (e.g., overexpression of PLD in breast cancer and lung cancer, promoting tumor invasion and metastasis), inflammatory diseases, and neurodegenerative diseases. PLD inhibitors have become a potential direction for tumor therapy.
Core function: Generate signal molecules through phospholipid hydrolysis by PLD, participating in metabolic regulation, stress response, membrane transport, and cytoskeleton rearrangement. Key regulatory molecules: PLD1/2, PA (phosphatidic acid), Ras, Rho, PKC.

Product list

    Product list
    Product name
    Reactivity
    Application
  • {{item.title}}
    {{item.react}}
    {{item.applicat}}

Related Promotional Journal Downloads

Brand/Complete Product Range Series
Brand/Complete Product Range Series

Detailed introduction of the column

Download and Save
Primary antibodies
Primary antibodies

Detailed introduction of the column

Download and Save
Secondary antibodies
Secondary antibodies

Detailed introduction of the column

Download and Save
mIHC/ Multiplex Fluorescence Detection Kits
mIHC/ Multiplex Fluorescence Detection Kits

Detailed introduction of the column

Download and Save

Explore Our Recommended Popular Products

More products

30,000+ high- quality products available online

Primary Antibodies, Secondary Antibodies, mIHC Kits, ELISA Kits, Proteins, Molecular Biology Products,Cell Lines,Reagents ...

Contact Us