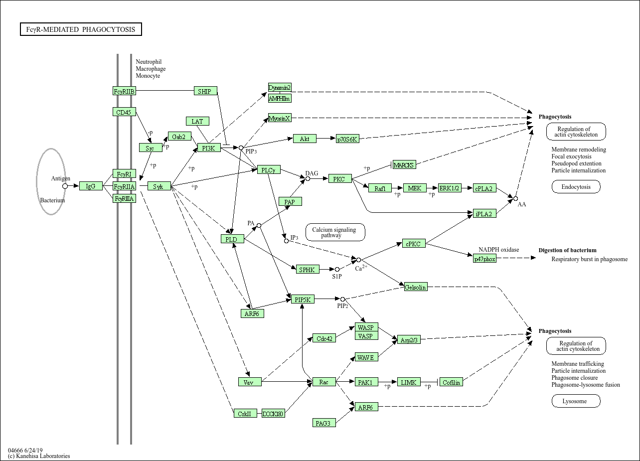
Fc gamma R-mediated phagocytosis
Core of basic research: It deciphers the mechanism of phagosome formation and maturation initiated by immune complexes (antigen-IgG) binding to FcγR on phagocytes (macrophages, neutrophils), a key pathway for clearing pathogens, immune complexes, and apoptotic cells. After FcγR binds to immune complexes, receptor aggregation activates Src family kinases, phosphorylating the ITAM motifs in the cytoplasmic domain of the receptor, recruiting Syk kinase. This further activates the PI3K-Akt pathway and Rho GTPases (Rac1, Cdc42), regulating actin cytoskeletal rearrangement to form phagocytic cups that encapsulate targets, which ultimately close to form phagosomes. Phagosomes fuse with lysosomes (dependent on Rab GTPases) and degrade targets in an acidic environment with lysosomal enzymes. Research focuses on the association mechanism between phagocytic signals and cytoskeletal rearrangement, regulation of phagosome-lysosome fusion, functional differences between different FcγR subtypes (Ⅰ/Ⅱ/Ⅲ), and abnormal phagocytic function caused by immune complex deposition in pathological states (e.g., autoimmune diseases).
Core key proteins: FcγRⅠ/Ⅱ/Ⅲ, Src, Syk (tyrosine kinases), PI3K, Akt, Rac1/Cdc42 (Rho GTPases), Rab5/Rab7 (phagosome maturation regulators), actin, PLC-γ, Vav1 (guanine nucleotide exchange factor), lysosomal enzymes (e.g., cathepsin D).