Glucagon signaling pathway
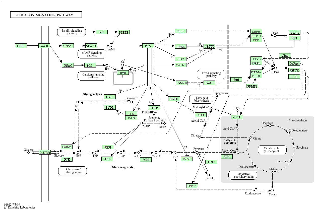
Core of basic research: An antagonistic pathway of insulin, deciphering the molecular mechanisms by which glucagon regulates blood glucose elevation and maintains energy homeostasis, serving as a key defense against hypoglycemia. Glucagon is secreted by pancreatic α cells, binding to the glucagon receptor (GCGR, a G protein-coupled receptor) on target organ cells (liver, kidney). It activates Gs proteins to promote AC-mediated cAMP production; cAMP activates PKA, which phosphorylates downstream substrates: activating glycogen phosphorylase (GP) to promote hepatic glycogenolysis, inhibiting glycogen synthase (GS) to reduce glycogen storage, and activating gluconeogenic key enzymes (PEPCK, G6Pase) to promote glucose production from non-carbohydrates. Additionally, glucagon activates the MAPK pathway to regulate hepatocyte proliferation and metabolic reprogramming. Research focuses on the glucose-dependent regulation of glucagon secretion, the balance mechanism between this pathway and the insulin pathway, and pathway abnormalities associated with diabetes (excessive glucagon secretion in type 1 diabetes, glucagon resistance in type 2 diabetes).
Core key proteins: Glucagon, GCGR (glucagon receptor), Gs protein, AC (adenylyl cyclase), cAMP, PKA, GP (glycogen phosphorylase), GS (glycogen synthase), PEPCK/G6Pase (key gluconeogenic enzymes), MAPK (ERK), Insulin (antagonistic effect), hepatocytes, pancreatic α cells.