p53 signaling pathway
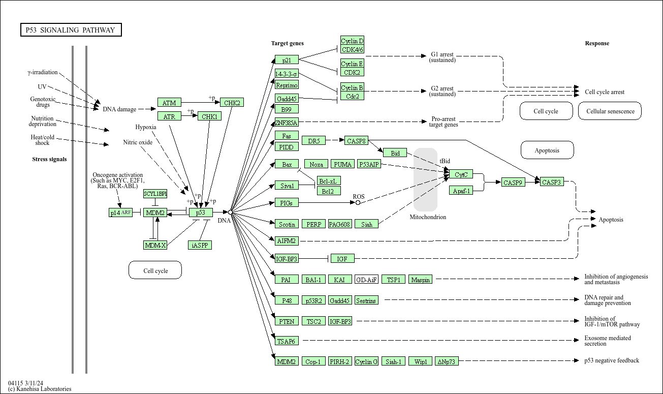
Core of basic research: Focuses on the molecular mechanism by which p53, the "guardian of the genome," regulates cell fate. Its core function is to sense signals such as DNA damage and cellular stress, initiating apoptosis, cell cycle arrest, or DNA repair. DNA damage (e.g., induced by UV or chemotherapeutic drugs) triggers p53 phosphorylation, activation, and stable expression. Activated p53 acts as a transcription factor to regulate downstream target genes: Inducing p21 expression causes G1/S cell cycle arrest, allowing time for DNA repair; if damage is irreparable, it induces the expression of pro-apoptotic genes such as Bax and PUMA, initiating intrinsic apoptosis. Additionally, p53 regulates ferroptosis and autophagy. Research focuses include the post-translational modifications of p53 (phosphorylation, acetylation), MDM2-mediated ubiquitin-dependent degradation of p53, the selective activation of p53 target genes, and the association of pathway abnormalities with tumors (p53 mutations occur in over 50% of human tumors) and developmental abnormalities.
Core key proteins: p53 (core transcription factor), MDM2 (p53 ubiquitin ligase), p14ARF (inhibiting MDM2, stabilizing p53), p21 (cell cycle inhibitor), Bax (pro-apoptotic protein), PUMA (pro-apoptotic protein), NOXA (pro-apoptotic protein), GADD45 (DNA repair protein), ATM/ATR (DNA damage-sensing kinases, phosphorylating and activating p53), Chk1/Chk2 (downstream kinases, regulating p53 activation).